首页
>>
技术资源
>>
技术资源
>>
分子平台
>
文章详情
文章搜索
快速询价咨询

细胞治疗

2025-02-22
33

01


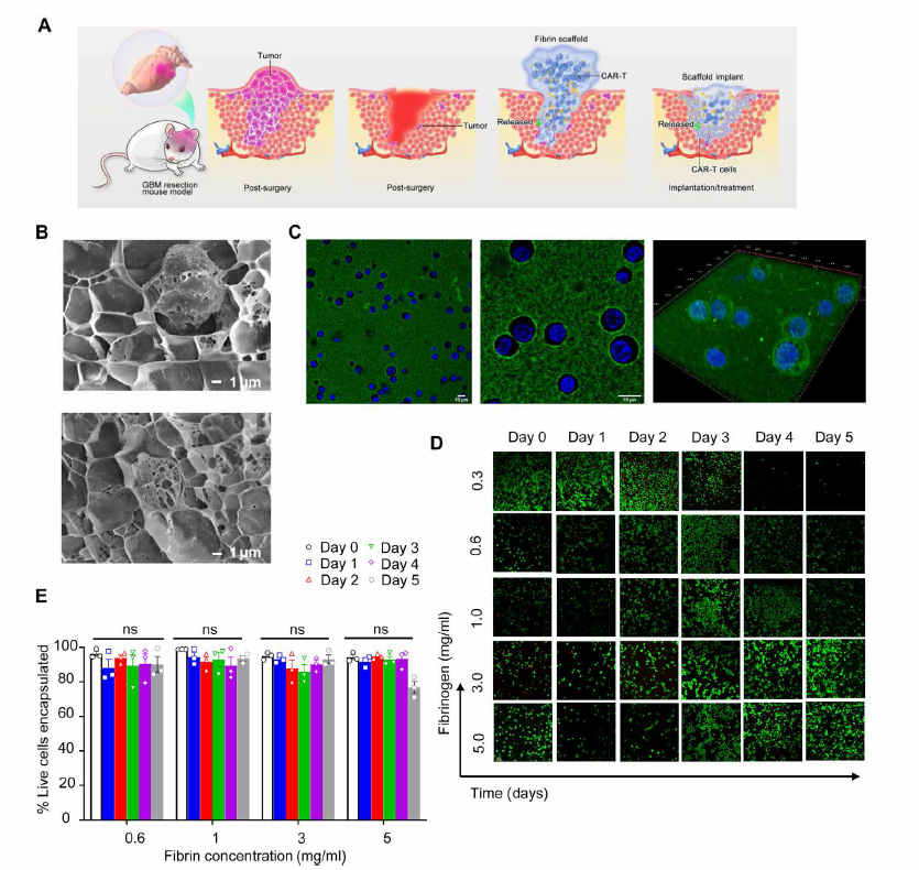
恶性神经胶质瘤是最普遍的原发性脑肿瘤,胶质母细胞瘤(GBM)是最常见且最为致命的恶性肿瘤之一,常规治疗手段后患者的生存期基本不足两年。来自北卡罗来那大学里贝格综合癌症中心最新的研究报告表明,研究人员开发了一种参与凝血级联反应的纤维蛋白----一种可以辅助CAR-T细胞治疗和抑制肿瘤发展的纤维蛋白凝胶,这种蛋白凝胶可以产生纤维蛋白支架可以容纳CAR-T细胞,维持其活力,并允许它们在GBM模型中位于肿瘤切除腔内时逐渐释放。而这种蛋白支架是可以生物降解的,不会对机体造成更大的负担。这种治疗手段在模型小鼠的治疗中已初见成效,如果该方法可以复制到人类的治疗当中,也将极大改善了胶质母细胞瘤治愈率低的问题。


a1.jpg

图1 T细胞的纤维蛋白凝胶递送系统的特性描述


02


    为了提高CAR-T细胞治疗手段对于肿瘤的治愈率,也避免肿瘤再次复发以及免疫逃逸,北卡罗来那大学里贝格综合癌症中心的研究人员开发了一种双靶向CAR-T细胞免疫疗法,并通过对植入人类神经母细胞瘤组织的小鼠模型进行的验证。

他们将识别肿瘤细胞表达的两种抗原与两种关键的共刺激分子CD28和4-1BB结合起来,这种双靶向的T细胞可以最大限度地阻止肿瘤免疫逃逸。研究人员建立了神经母细胞瘤的小鼠模型,在建立模型成功的12天后通过腹腔注射CAR-T细胞对小鼠进行治疗。随后的检测结果表明,这种双靶向CAR-T细胞免疫疗法对肿瘤可以起到很好的控制作用。


a2.jpg

图2 CD28和4-1BB共刺激下肿瘤活性检测


03

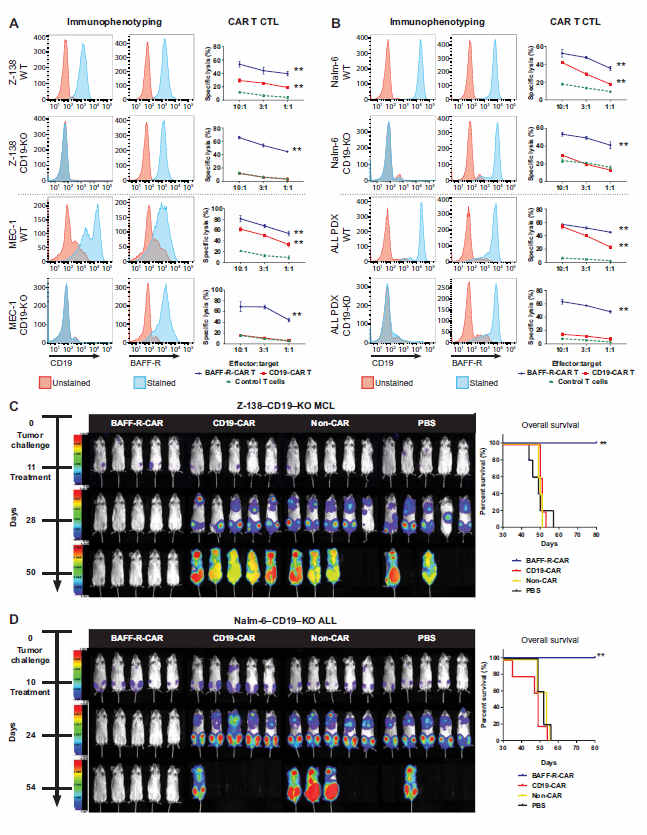
急性白血病(acute leukemia,AL) 是一种高度异质性的血液系统恶性肿瘤, 复发率极高。尽管传统化疗及靶向治疗的进展提高了 AL 的完全缓解率, 但复发难治仍然是 AL 治疗中亟待解决的问题。

有项来自Science子刊的研究表明,单一CD19的CAR-T的细胞治疗手段在治疗白血病方面确实有着与众不同的效果。但会有20%-30%的病患出现CD19抗原功能缺失而导致病情复发,新的研究中研究人员开发了另一种B细胞特异性标记物B细胞活化因子受体(BAFF-R)CAR T细胞治疗手段,他们构建了携带急性淋巴细胞白血病的动物模型,并对其进行BAFF-R CAR-T治疗,结果表明,肿瘤有明显消退的迹象,也可以长期生存率为100%。也就是说BAFF-R CAR T细胞治疗手段其靶向性可以防止CD19抗原丢失变异体的出现。

a3.jpg

图3 BAFF-R CAR-T的治疗效果


卡梅德生物建立了完善的细胞生物学平台,可为您提供CAR-T细胞治疗相关的基础研究,卡梅德生物作为为国家级高新技术企业,拥有蛋白定制表达,单、多克隆抗体开发,噬菌体文库构建与筛选、人源scFv抗体发现服务,驼源抗体VHH发现服务以及其他多种物种的scFv抗体发现服务等技术,欢迎广大客户联系我们的工作人员,我们将针对您的项目进行个性化服务。

 

[1]Ogunnaike Edikan A,Valdivia Alain,Yazdimamaghani Mostafa,Leon Ernesto,Nandi Seema,Hudson Hannah,Du Hongwei,Khagi Simon,Gu Zhen,Savoldo Barbara,Ligler Frances S,Hingtgen Shawn,Dotti Gianpietro. Fibrin gel enhances the antitumor effects of chimeric antigen receptor T cells in glioblastoma.[J]. Science advances,2021,7(41).

[2] Hirabayashi Koichi,Du Hongwei,Xu Yang,Shou Peishun,Zhou Xin,Fucá Giovanni,Landoni Elisa,Sun Chuang,Chen Yuhui,Savoldo Barbara,Dotti Gianpietro. Dual-targeting CAR-T cells with optimal co-stimulation and metabolic fitness enhance antitumor activity and prevent escape in solid tumors[J]. Nature Cancer,2021,2(9).

[3] Qin H ,  Dong Z ,  Wang X , et al. CAR T cells targeting BAFF-R can overcome CD19 antigen loss in B cell malignancies[J]. Science Translational Medicine, 2019, 11(511).


登录

还没有账号?立即注册

注册

已有账号?立即登录